骨關節炎(OA)是一種退行性關節疾病,可由多種因素誘發,包括衰老、肥胖和關節損傷。關節損傷會增加局部關節組織促炎介質的產生,最終降低軟骨結構和功能。炎癥介質,包括巨噬細胞和 T 細胞,在 OA 的發生和進展中發揮作用。在 OA 患者活檢中,T淋巴細胞和相關細胞因子的病灶在劇烈炎癥的滑膜區域比在宏觀上無炎癥的區域更明顯。然而,淋巴結(T 細胞被激活的地方)與受損關節之間的關聯仍然知之甚少。此外,大多數 OA 是由關節的習慣性非創傷性壓縮負荷逐漸發展而來,但目前缺乏對關節機械負荷與局部淋巴結中 T 細胞的聯系以及它們與病理發生和進展風險的關聯理解。
美國康奈爾大學生物醫學工程系、佐治亞理工學院和埃默里大學的 Wallace H. Coulter 生物醫學工程系研究團隊曾假設關節負荷誘導的損傷會誘導局部淋巴結中 T 細胞的變化,通過淋巴結和受影響關節之間的雙向相互作用促進 OA 的發生和進展。為了檢驗這一假設,他們使用非創傷性、負荷誘導的 OA 小鼠模型,證明了負荷肢體局部淋巴結中 T 細胞的增加,使用限制 T 細胞從淋巴結逸出的免疫抑制劑芬戈莫德(Fingolimod)減輕了 OA 進展。這些發現暗示了使用免疫調節療法抑制 T 細胞遷移或其絕對數量來治療 OA 的可能性。研究成果發表于Osteoarthritis and Cartilage期刊題為“Mechanical loading of joint modulates T cells in lymph nodes to regulate osteoarthritis”。

首先,為了了解局部淋巴結中的 T 細胞是否因關節的機械負荷而發生變化,對 10 周齡的雌性小鼠進行為期一周的循環壓縮負荷(9.0 N,4 Hz),使用流式細胞術評估了腹股溝、髂骨和腘窩淋巴結中的淋巴細胞計數(圖1 A)。腹股溝淋巴結中 T 細胞(Load-Control)的差異更大,但與其他位置相比差異不顯著。當使用混合模型分析時,負荷肢體的所有同側淋巴結中 T 細胞數量增加,髂骨和腹股溝反應相似,腘窩反應較小(圖1 B)。專注于腹股溝淋巴結,發現在每日(5 分鐘)壓縮負荷一周后,與對側肢體相比,腹股溝淋巴結的大小隨著體內負荷而顯著增加(圖1 C)。
然后,評估了幼齡(10 周齡)和成年(26 周齡)小鼠關節機械負荷的影響。與未承受循環壓縮負荷的對側對照肢體相比,脛骨的周期性壓縮顯著增加了兩組小鼠負荷肢體腹股溝淋巴結中 CD3+、CD3+ CD4+ 和 CD3+ CD8+ 細胞的總數(圖1 D)。在腹股溝淋巴結 T 細胞增加的同時,還觀察到10 周齡雌性小鼠負重肢體的軟骨損傷和骨贅形成明顯多于對照組(圖1 E、F),這種軟骨損傷與負荷肢體中 T 細胞的數量呈正相關。這些數據表明,雌性小鼠同側淋巴結中的 T 細胞數量隨著周期性脛骨壓縮而增加。
此外,通過細胞因子標志物的表達來表征負荷誘導的 OA 中的 T 細胞反應,分析了 16 周齡 C57Bl/6 雌性小鼠在周期性脛骨壓縮兩周后的腹股溝淋巴結。與對照組相比,在負荷肢體的腹股溝淋巴結中表達 IFNγ、TNFα、IL-4 和 IL-6 表型標志物的 CD4+ T 細胞總數顯著增加。IFNγ 和 TNFα 都是輔助性 T 細胞產生的炎性細胞因子,IFNγ 在 OA 患者滑膜組織和滑膜內膜中的表達增加,TNFα 在OA患者滑液、滑膜、軟骨和軟骨下骨中增加。IL-4 和 IL-10 是抗炎細胞因子,在 OA 中具有軟骨保護作用,在 OA 患者的軟骨和滑膜中升高。這些數據表明,周期性壓縮脛骨 T 細胞中促炎細胞因子和抗炎細胞因子表達均增加。

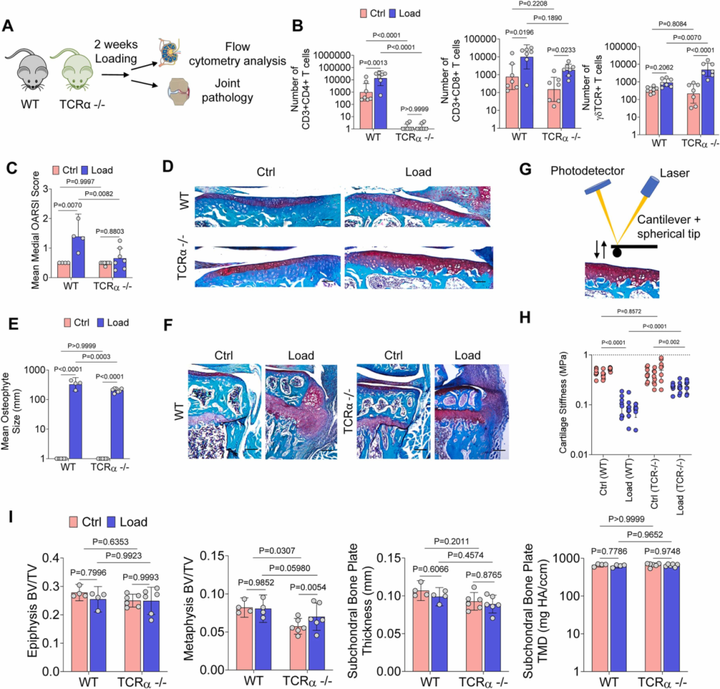
圖1 雌性小鼠周期性脛骨壓縮后腹股溝淋巴結中 T 細胞的豐度增加。
接下來,為了確定 T 細胞是否參與 OA 的發生和進展,對 16 周齡的 T細胞受體(TCR)α-/- 雌性小鼠進行了為期兩周的脛骨負荷。WT 小鼠負荷肢體腹股溝淋巴結中 CD3+、CD3+ CD4+ 和 CD3+ CD8+ T 細胞總數增加,相反,TCRα-/- 小鼠的負荷肢體中 T 細胞或 T 細胞亞群數量沒有增加。然而,在 TCRα-/- 小鼠中,γδTCR+ T 細胞亞群的總數隨著負荷兩周而增加(圖2 A、B)。正如預期,與 WT 小鼠的對照組相比,兩周的負荷顯著增加了負荷肢體的軟骨損傷評分,相比之下,TCRα-/- 小鼠負荷肢體的軟骨損傷沒有差異(圖2 C、D),表明 T 細胞的存在與軟骨損傷的發展有關。在兩組中,骨贅在負荷下在脛骨內側形成,且骨贅成熟度相似,但是 TCRα-/- 小鼠中的骨贅比 WT 小鼠中的骨贅小,這進一步表明T細胞在骨贅生長中的作用(圖2 E、F)。這些數據表明,αβTCR+ 而不是 γδTCR+ T 細胞的缺失會減輕負荷誘導的軟骨降解和骨贅大小。
通過對 WT 和 TCRα-/- 小鼠的負荷肢體進行納米壓痕研究,發現與對照組相比, WT 和 TCRα-/- 小鼠負荷肢體的軟骨剛度降低,且 TCRα-/- 負荷小鼠軟骨整體剛度降低的更少(圖2 G、H),表明在觀察到組織學關節組織損傷之前,納米壓痕可能在關節中明顯出現微損傷。
軟骨下骨骨量減少與早期 OA相關。與 TCRα−/− 小鼠相比,WT 小鼠的軟骨下骨板厚度和 TMD 或骨骺松質 BV/TV 在負荷后沒有變化,然而,當對側和負荷肢體合并時,WT 小鼠的軟骨下骨板和干骺端松質 BV/TV 總體上更厚(圖2 I)。軟骨下骨和骨骺骨測量表明 TCRα-/- 小鼠的骨骼表型。與WT 小鼠相比,TCRα-/- 小鼠的脛骨區域骨礦物質密度(BMD)較低,但松質骨體積分數(BV/TV)和脛骨皮質面積沒有差異。負荷增加了干骺端松質 BV/TV,但于 TCRα-/- 小鼠。TCRα-/- 小鼠中較低的干骺端松質骨體積分數表明,在該小鼠模型中,負荷誘導的 OA 病理會更嚴重,但實驗數據不支持這一點。即使軟骨下骨板較薄,干骺端 BV/TV 較低,但 TCRα-/- 小鼠在負荷后軟骨健康狀況也有所改善。

圖2 αβ T 細胞的缺失減輕了負荷誘導的軟骨降解和骨贅大小。
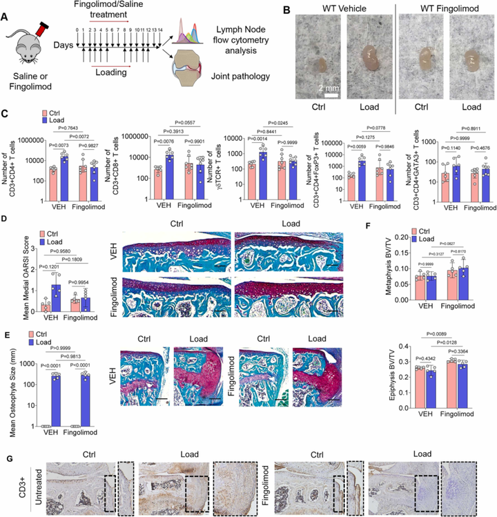
為了確定負荷關節腹股溝淋巴結中特定 T 細胞亞群的逸出是否與 OA 的發生和進展有關,用抑制 T細胞從淋巴結中移出的 S1P 受體抑制劑芬戈莫德(Fingolimod)處理小鼠。16 周齡 C57Bl/6 雌性小鼠兩周的負荷增加了淋巴結大小(圖3 A、B)。單獨的芬戈莫德處理增加了對照組和負荷組肢體的淋巴結大小,這可能是因為 T 細胞的出口受限。然而,與對側肢體相比,芬戈莫德處理的負荷小鼠的淋巴結大小沒有顯著差異。與對照肢體相比,為期兩周的周期性脛骨壓縮增加了鹽水處理小鼠負荷肢體中的特異性 T 細胞亞群。具體來說,鹽水處理小鼠負荷肢體腹股溝淋巴結中 CD3+、CD3+ CD4 + 和 γδ TCR+ T 細胞亞群的總數增加(圖3 C)。
在 CD4+ T 細胞亞群中,負荷增加了鹽水處理小鼠中 CD3+ CD4+ FoxP3+(Treg)的數量,但在芬戈莫德處理的小鼠中則沒有(圖3 C)。相比之下,生理鹽水和芬戈莫德處理均未改變腹股溝淋巴結中的 CD3+ CD4+ GATA3+ (TH2)和 CD3+ CD4+ Tbet+ Rorγt+ T 細胞(TH17)亞群(圖3 C)。這是一個出乎意料的發現,因為實驗預計 T 細胞響應負荷會增加,在存在阻止細胞離開淋巴結的藥物的情況下,T 細胞會進一步增加。然而,在以前的報道中,高劑量的芬戈莫德(1 mg/kg)降低了腹股溝淋巴結中 T 細胞的頻率。在鹽水處理的小鼠中,與對側對照相比,負荷肢體的軟骨損傷增加。使用芬戈莫德后,負荷肢體的軟骨損傷評分仍然很低,與對側對照沒有差異(圖3 D),這表明 T 細胞逸出與負荷誘導的 OA 中的軟骨降解有關。
負荷兩周后,鹽水和芬戈莫德處理的小鼠在脛骨內側上的骨贅大小和成熟度相似,并且大于對照組(圖3 E)。盡管負荷沒有改變任一治療組的軟骨下骨板厚度或 TMD,但與鹽水處理相比,芬戈莫德本身增加了負荷和對照肢體的 TMD。同樣,芬戈莫德處理的小鼠的干骺端和骨骺松質 BV/TV 高于鹽水處理的小鼠,但均不受負荷的影響(圖3 F)。在鹽水處理的小鼠中,CD3+ T 細胞存在于負荷關節的骨贅和滑膜中。相比之下,在芬戈莫德處理的小鼠的組織中觀察到較少的 T 細胞(圖3 G)。這些發現表明,通過 S1P 受體調節限制 T 細胞從淋巴結逸出可以減少周期性脛骨壓縮誘導的 OA 病理。雖然芬戈莫德的主要作用是限制 T 細胞的外流,但自身免疫研究進一步證明了芬戈莫德對 T 細胞群的直接抗炎作用和外周耐受性機制的改善,這在未來的 OA 環境中仍有待研究。
此外,為了確定 T 細胞反應是否在較長時間的負荷下持續存在,對雌性 WT 小鼠持續負荷 6 周,發現負荷肢體淋巴結中 CD3+ CD4+ 和 γδTCR+ T 細胞亞群的數量仍然顯著升高,且負荷肢體的軟骨損傷和骨贅形成增加。這些研究表明,T 細胞反應不是短暫的,并且在長期負荷下保持活躍。

圖3 Fingolimod 治療減輕了循環脛骨壓縮 2 周后負荷誘導的軟骨退化。

圖4 示意圖總結了改變T細胞存在對OA發展的假設影響。正常 T 細胞水平對負荷誘導的 OA 發展中軟骨和骨贅形成的影響總結。盡管對骨贅形成的影響不同,但 T 細胞的缺失(通過 TCRα-/-)和 T 細胞的遷移受限(通過 Fingolimod 治療)都減少了軟骨損傷。
總之,該研究結果表明,在小鼠膝關節的損傷負荷后,局部淋巴結中的 T 細胞增加,隨后膝關節出現 OA 樣病變。當使用 CD4+ TCRα-/- 小鼠時,OA 進展減緩。相反,當 T 細胞從淋巴組織逸出受到限制時,響應關節負荷的軟骨損傷減少,然而,骨贅仍然形成。這些結果確定了淋巴結駐留 T 細胞與關節損傷的關聯,并表明 S1P 受體調節劑和 T 細胞免疫療法可用于治療 OA。
參考文獻:Wheeler TA, Antoinette AY, Bhatia E, Kim MJ, Ijomanta CN, Zhao A, van der Meulen MCH, Singh A. Mechanical loading of joint modulates T cells in lymph nodes to regulate osteoarthritis. Osteoarthritis Cartilage. 2024 Mar;32(3):287-298. doi: 10.1016/j.joca.2023.11.021. Epub 2023 Dec 10. PMID: 38072172; PMCID: PMC10955501.
原文鏈接:https://pubmed.ncbi.nlm.nih.gov/38072172/
圖片來源:所有圖片均來源于參考文獻
小編旨在分享、學習、交流生物科學等領域的研究進展。如有侵權或引文不當請聯系小編修正。如有任何的想法以及建議,歡迎聯系小編。感謝各位的瀏覽以及關注!進入官網m.phbkm02.cn或關注“Naturethink”公眾號,了解更多相關內容。咨詢熱線:021-59945088
點擊了解:仿生壓力細胞培養儀

新魯汶大學的公報指出,如今抗生素耐藥菌的出現給人類和醫藥帶來了新 ...

根據“生物安全關鍵技術研發”重點專項評審工作安排,生物中心將于2 ...

2018年度國家科學技術獎提名工作已結束,國家科學技術獎勵工作辦 ...

為更好的向用戶、潛在用戶提供我們的產品,即日起推出如下活動:凡向 ...

據英國《自然·通訊》雜志日前發表的一篇醫學論文報告,科學家發現了 ...

“免疫系統在高血壓中扮演了未曾預料的重要角色。”英國格拉斯哥大學 ...

“來一場中國制造的品質革命!”3月5日,李總理在政府工作報告中發 ...

Naturethink網站及微信內容逐步完善,敬請查閱! ...

美國僑報網近日刊文稱,一項新出爐的研究警告稱,即使是失眠一夜,也 ...
公司完成細胞張應變與壓力綜合培養儀器的研發; ...

我司自主研發產品,重視知識產權,已擁有多項專利證書! ...

2018年春節將至,我司放假時間安排為:2月14日至2月21日, ...

為提高區域自主創新能力,推進區域科技創新體系建設,加大創新驅動區 ...

澳大利亞和英國一項研究顯示,對于幾乎任何年齡段的人群而言,快走都 ...

癌癥在促進腫瘤表型表觀遺傳重編程和修飾的復雜組織微環境中發展。此 ...

2018年國家自然科學基金項目申請工作已開始,你準備好了嗎? ...

壁面剪切應力(WSS),是單位面積上由血管表面流動的液體產生的接 ...

炎癥是機體受到外界微生物入侵后的一種保護性反應。作為影響最大的炎 ...